参照国家有关招标采购的相关法律法规及政策,中国远东国际招标有限公司(以下简称采购代理机构)受zycgr21071303(以下简称为采购人)委托实施采购,本项目2026年02月03日发布招标公告,定于2026年02月28日在深圳市福田区上步南路1001号锦峰大厦22楼进行开标和评审,现结果已经采购单位确认,特此公告如下:
一、项目编号:0722-2025FE7699SZF-0
二、项目名称:智能化科研物料管理系统采购项目
三、中标信息
1.供应商名称:河雒智能物联(深圳)有限公司
2.供应商地址:深圳市南山区西丽街道曙光社区TCL国际E城G2栋A701
3.供应商电话:18823884077
4.中标金额:人民币肆拾贰万叁仟伍佰陆拾元整(¥423,560.00)
四、主要标的信息
1.名称:智能化科研物料管理系统采购项目
2.数量:1套
3.品牌:河雒智能物联(深圳)有限公司
4.规格型号:HELOTUS等
5.单价:人民币肆拾贰万叁仟伍佰陆拾元整(¥423,560.00)
五、专家名单:龚钦、邓月明、林国维、王伟南、刘默玲。
六、代理服务收费标准及金额:
参照深圳(国家)有关招标代理服务费的标准计收,
计:人民币捌仟元整(¥8,000.00)
七、公告期限:
自本公告发布之日起1个工作日。
八、其他补充事宜
1.资格审查内容
1)投标保证金;2)营业执照及税务登记证(若提供的营业执照为三证合一,则税务登记证可不单独提供);3)法人代表证明书;4)法定代表人授权书;5)招标代理服务费承诺书;6)投标报价;7)投标人所投产品是否符合财库〔2007〕119号《政府采购进口产品管理办法》和财办库〔2008〕248号文的要求。
2.投标人名称、报价、资格响应、综合得分和排名情况:
| 序号 | 投标人名称 | 资格响应情况 | 投标总价 | 综合得分 | 综合排名 |
| 1 | 深圳市先施科技股份有限公司 | 资格审查通过 | ¥488,338.20 | 92.54 | 4 |
| 2 | 河雒智能物联(深圳)有限公司 | 资格审查通过 | ¥423,560.00 | 97.40 | 1 |
| 3 | 广州康塔科技有限公司 | 资格审查通过 | ¥456,452.00 | 93.44 | 3 |
| 4 | 广东清大菲恩工业数据技术有限公司 | 资格审查通过 | ¥492,000.00 | 93.72 | 2 |
3.候选中标供应商有:
1)河雒智能物联(深圳)有限公司
2)广东清大菲恩工业数据技术有限公司
九、凡对本次公告内容提出询问,请按以下方式联系。
1. 采购人信息
名 称:zycgr21071303
联 系 人:陈老师
电 话:0755-85902223
地 址:深圳市南山区
2.采购代理机构信息
名 称:中国远东国际招标有限公司
地 址:深圳市福田区上步南路1001号锦峰大厦22楼
联系人姓名:李工、叶工
(其它咨询)0755-82078919、82077364
传 真:0755-82077519
邮 箱:info@zgyd11.com、dwq@zgyd11.com
3.项目联系方式
项目联系人:程工、王工
电 话:0755-82078919、82077364转140、164
十、中标单位《中小企业声明函》
无
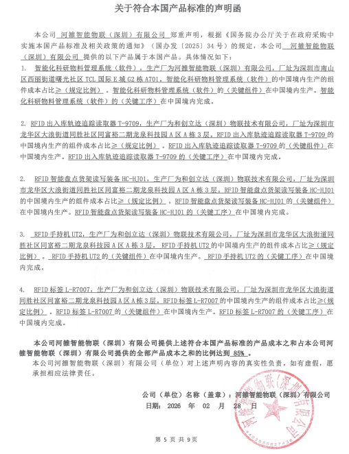
十一、中标单位《关于符合本国产品标准的声明函》

采购代理机构:
中国远东国际招标有限公司
2026年03月03日